Front Bumper Fascia Repair Guidelines
Guidelines for front bumper fascia repair and refinishing.
Some Tesla vehicles are equipped with a radar sesor located under the front bumper fascia. Use the following table to determine if your vehicle is equipped with a reada sensor.
| Vehicle | Radar Sensor? |
|---|---|
| Model S (2012-2020) | Yes |
| Model S (2021+) | Yes |
| Model X (2015-2020) | Yes |
| Model X (2021+) | Yes |
| Model 3 (2017-2023) | Yes |
| Model 3 (2024+) | No |
| Model Y | Yes |
| Model Y Structural Pack | Yes |
| Cybertruck | No |
| Semi LR (Long Range) | Yes |
Vehicles Not Equipped With Radar Sensors
For vehicles that are not equipped with a radar sensor located behind the
front bumper fascia, the bumper fascia repair guidelines are as follows:
- Repairing the front bumper fascia is allowed. (Repairs include adding plastic filler, gluing, plastic welding, plastic stapling, or leaving a feathered paint edge.)
- Refer to the paint manufacturer’s recommendations for preparing raw plastic components.
- Refer to Non-Structural Adhesives for adhesives approved for use in attaching interior plastic components to the fascia.
Vehicles Equipped With Radar Sensors
For vehicles that do have a radar sensor located behind the front bumper
fascia, follow the guidelines below when repairing the front bumper fascia on these
vehicles:
- Repairing the front bumper fascia outside of the radar area is allowed, but do not perform any repairs in the radar area.
- Repairs include refinishing the fascia, adding plastic filler, gluing, plastic welding, plastic stapling, or leaving a feathered paint edge.
- After refinishing the front bumper fascia, the paint thickness in the radar area must not exceed 300 microns (12 mils). Use a paint thickness measurement tool designed to work with plastic to determine paint coat thickness.
- Do not remove the base plastic material in the radar area. The radar sensor is calibrated to the factory thickness of the plastic. Removing excessive plastic material in this area might result in incorrect radar function.
- Refer to the paint manufacturer’s recommendations for preparing raw plastic components.
Refer to Non-Structural Adhesives for
adhesives approved for use in attaching interior plastic components to the
fascia.
Note
The radar sensor is
not attached using adhesive.
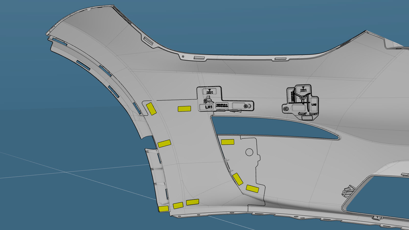
Remove and Install Fascia Ducts
If necessary, ducts on or within the fascia can be removed prior to painting the
fascia, then re-installed after the paint has cured. The procedure is as follows:
- Split the bonded areas between the duct and fascia (highlighted in yellow):
- Using the manufacturer's instructions for the approved non-structural adhesive, prepare the bond areas on the duct and on the fascia (highlighted in yellow):
- Apply a thin layer of approved non-structural adhesive to each bond area of the duct and the fascia.
- Install the fascia duct, then clamp in position until the adhesive has cured.



