Seatslink
Last updated: January 06, 2025
Overviewlink
The Model 3 has a standard five person seating capacity with a driver and passenger seat in the front row and a three passenger bench seat with fold-flat backrests in the rear. All seats are designed, engineered, and manufactured by Tesla.
![]() |
|---|
| Front Row Seats |
![]() |
|---|
| Second Row Seats |
Structure and Framelink
The front seat structure is comprised of two main assemblies, the cushion assembly and the backrest assembly, which are each built separately then assembled together to form the full structure. Seats are composed of:
- A metal frame
- Electronics and wiring harnesses
- Foam cushions
- Restraint components
- Trim covers
The front seat frame is made out of laser welded steel alloy metal.
![]() |
|---|
| 1. Heater pad 2. Seat foam 3. Seat belt buckle 4. Side air bag 5. Pneumatic lumbar support 6. Headrest 7. Seatback trim cover 8. Frame seatback 9. Side air bag 10. Side shield trim 11. Seat belt pretensioner 12. Seat track cover (x4 total) 13. Wire harness |
| Front Seat Assembly, Exploded View |
Trimlink
There are two different configurations of trim available: premium light and premium dark configurations. The premium seat uses a Polyurethane (PUR) fabric as a leather alternative. No genuine leather option is available.
![]() |
|---|
| 1. Buckle 2. Pretensioner 3. Side shield |
| Safety Seat Trim, First Row |
![]() |
|---|
| 1. Seatback panel 2. Seatback insert 3. Seatback pocket 4. Toe kick |
| Rear Seat Trim, First Row |
![]() |
|---|
| 1. Seat cushion button 2. Recliner button 3. Lumbar button 4. Track cover |
| Outboard Side Shield, First Row |
As of November 3, 2020, the first row side shield is made out of graphite. The buttons various controls buttons are two pieces that snap together. When ordering a seat or seat base, the side shield is not included. The intent is to use the original side shield on the new part. If a vehicle built before November 3, 2020 needs a side shield replacement, both the left hand and right hand seat will need the side shields replaced, as the graphite side shield is visually different from the side shields built before November 3, 2020.
![]() |
|---|
| 1. Fold flat bezel 2. Escutcheon bezel 3. Rear seat console closeout panel 4. Rear seat closeout cup holder liner 5. Rear seat closeout cup holder floor |
| Seat Trim, Second Row |
These are the trim options available:
- Premium Seat Black (PUR; 8-way power and lumbar)
- Premium Seat White (PUR; 8-way power and lumbar)
- Heated first row
- Heated second row
- Split, fold flat second row
- Second row fold down armrest
Motorslink
Model 3 first row seats have a total of four electric 12V DC brushed motors that control the different seat adjustment functionalities. This includes track, lift, height, and recline adjustments.
![]() |
|---|
| 1. Recliner motor 2. Tilt motor 3. Height motor 4. Track Motor |
| Motor locations, first row |
| Motor | Seat Travel | Encoder Counts per entire range | Travel Time (s) | Nominal Current (A) | Stall Current (A) | Inrush (A) |
|---|---|---|---|---|---|---|
| Track | 260mm | 1242 | 16 | 3 | 12 | 8 |
| Height | 60mm | 2060 | 12 | 6 | 14 | 10 |
| Tilt | ± 3 degrees | 551 | 6 | 3 | 10 | 7 |
| Backrest | ± 20/40 degrees | 2455 | 17 | 5 | 9 | 6 |
Lumbar Support Systemlink
The Model 3 seat lumbar system is a pneumatic 2-bladder, 4-way power system. It consists of an air pump, a valve pack, two air bladders and a lumbar flex mat. The lumbar control unit is controlled via LIN communication by the corresponding left or right body controller. Depending on the user command via the 4-way lumbar control button on the seat, the control unit will pump or deflate the corresponding air bladders to provide the desired lumbar support. The body controller consistently monitors the pressure in each bladder using the pressure sensors in the valve control unit to keep the pressure within specified limits. There is also a blow-off valve for each bladder to release excess air once max pressure is reached. The body controller monitors pressure change during operation to identify a possible leak in the system.
The lumbar 4-way control button has the controls:
- Up = Inflate (B1), Deflate (B2)
- Down = Inflate (B2), Deflate (B1)
- Right = Deflate (B1)+(B2)
- Left = Inflate (B1)+(B2)
![]() |
|---|
| 1. Bladder 1 2. Bladder 2 3. Pump 4. Foam Pump Bag 5. Valve Pack |
| Lumbar Support System |
Seat Controlslink
Each premium front seat includes an 8-way plus lumbar control switch pack which is used to control the different seat adjustment functionalities. The base front seat only has a 2-way lift control switch pack. The seat heaters for all seats are activated from the center display.
![]() |
|---|
| Seat Controls |
| Action | Button Combo | Resistance (Ohm) | Pin |
|---|---|---|---|
| Up | H | 886 | 1 |
| Down | G | 597 | 1 |
| Forward | F | 1011 | 2 |
| Reverse | E | 676 | 2 |
| Tilt Up | D | 499 | 1 |
| Tilt Down | C | 429 | 1 |
| Backrest Forward | B | 1179 | 2 |
| Backrest Reverse | A | 774 | 2 |
| Lumbar Up | M | 1012 | 3 |
| Lumbar Down | K | 677 | 3 |
| Lumbar Out | J | 774 | 3 |
| Lumbar In | L | 1179 | 3 |
Behavior and Operationlink
The front seats have the ability to move about 4 axis.
- Track: forwards and backwards, moves the seat closer or further away from the steering wheel.
- Height: up and down, this allows the height of the seat to be taller or shorter.
- Tilt: up and down, this allows the front pan of the seat cushion to be taller or shorter.
- Recliner: forwards or backwards, moves backwards around the pivot point of the seat.
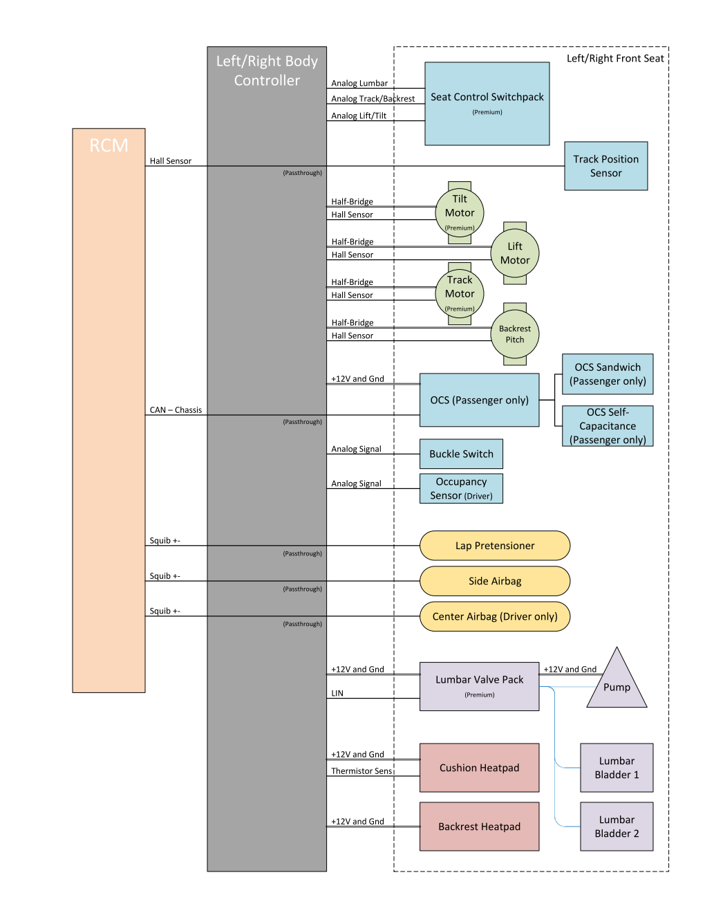
The power functions of the seats are controlled by the left and right
body controllers. The left front seat is controlled by the left body
controller (VCLEFT) and the right front seat is controlled by the right body
controller (VCRIGHT). The rear seat functions are controlled by the left and right body
controller, see below diagram for details on vehicles built prior to November 3, 2020. The safety and restraints functions are controlled by the
Restraints Control Module (RCM). See Theory of Operation for more details.
The second row can fold flat on either the 40% or 60% portion. The 60% is equipped with an armrest that includes cupholders. The 20%, or center seating position, has an adjustable headrest.
The below communication structure is only for vehicles built before November 3,2020.
![]() |
|---|
![]() |
![]() |
|---|
| Model 3 built before November 3, 2020 Second Row Communication |
Vehicles built after November 3, 2020, the second row occupancy and seat heat communicate on VCLEFT. The heat pad on the seatback of the 40% seat communicates on VCRIGHT, while all other heating communicates VCLEFT. See below diagram for visual.
![]() |
|---|
| Model 3 built after November 3, 2020 Communication |
For vehicles built before November 3, 2020, that need a second row seat cushion replacement, there will be a jumper for the new style cushion that will allow for the seat heat connector on the left hand side of the cushion to reach the harness on the right hand side of the vehicle.
Seat Heaterlink
Seat heating in the Model 3 is controlled by the left and right vehicle controllers. The seat heaters will communicate on vehicle bus (VEH).
The seat heater is made up of the following components:
- High side driver
- Pulse width modulation
- Negative temperature coefficient (NTC) thermistors
- Resistive pad
There are 3 heating temperature targets for the seats (low, medium, and high). Target temperatures for both the cushion and the backrest are:
- Low (Setting 1): 28C or 82F
- Medium (Setting 2): 44C or 111F
- High (Setting 3): 60C or 140F
Keep in mind that the second row center seat only has seat heating on the cushion.
Note
The temperature felt at the surface of the seat, depends on an occupant sitting the seat. Compressing the foam and trim with an occupant sitting in the seat allows for the occupant to fully feel the temperature provided by the seat.
The seat heaters utilize Pulse Width Modulation (PWM) at 1Hz to reach the desired target temperature. This means pulsing the voltage at a controlled frequency. The duty cycle (width of the pulses) will be increased if the temperature read by the NTC is below the target temperature, the duty cycle can be increased all the way up to 100%, providing up to 16V. When the temperature read by the NTC is higher than the target temperature, the duty cycle can be decreased all the way to 0% providing no voltage. Due to this PWM, the voltage at the seat heater is constantly changing and varies due to ambient temperature and heat setting level.
Current travels through the resistive pad generating the heat. This resistance remains constant with a functioning seat heater.
The table below provides information on testing procedures and the approximate voltage, resistance values, and surface temperatures when checking for proper seat heater operation. When testing the seat heater temperatures, several factors can affect the measurements and the time it takes for the seat to heat up and shut off. If the thermistor of the seat measures higher than 86°F (30°C).
The following measurements apply for both driver and passenger front seats.
Warning
Use the temperatures below as a guideline and not as a direct match.
Level 1
| Time elapsed in Minutes | Seat Base Temp F | Seatback Temp F |
|---|---|---|
| OFF | 77.2 | 78 |
| 1:00 | 82.4 | 82.4 |
| 3:00 | 82.5 | 83.6 |
| 5:00 | 82.9 | 83.6 |
| MAX DELTA | 83-88 | 84-88 |
Level 2
| Time elapsed in Minutes | Seat Base Temp F | Seatback Temp F |
|---|---|---|
| OFF | 75.3 | 60 |
| 1:00 | 82 | 70 |
| 3:00 | 95.1 | 73 |
| 5:00 | 96 | 76 |
| MAX DELTA | 96-100 | 97-100 |
Level 3
| Time elapsed in Minutes | Seat Base Temp F | Seatback Temp F |
|---|---|---|
| OFF | 76.2 | 76.1 |
| 1:00 | 86.8 | 86.7 |
| 3:00 | 102.3 | 104.3 |
| 5:00 | 105.4 | 105 |
| MAX DELTA | 105-110 | 105-110 |
![]() |
|---|
| Heating Element Location |
The NTC is located only in the seat cushion, not the seatback. It is connected to 5V through a resistor on the body controller. As the temperature of the seat increases, the resistance on the NTC lowers and the voltage read at the controller goes down. If the thermistor is disconnected, the voltmeter will read 5V or 0V depending on where the disconnect occurs. At around room temperature, the voltage at the NTC should be around 3.6V.
Auto Seat Heatlink
Auto Seat Heat is a feature where the first row seat heaters will turn on as the vehicle reaches the desired set temperature. Auto Seat Heat only runs if Auto HVAC and Auto Seat Heat mode are enabled. These features are chosen via the UI. Auto Seat Heat is only for the first row seats and does not enable the rear seat heaters. The intensity of the seat heat is based off of several temperatures that from vehicle sensors as well as estimated values. Auto Seat Heat will run if the following temperature conditions are true:
- Ambient Temperature is below 20C
- Cabin Interior Temperature (estimated value) is below 25C
- Cabin Temperature Interior Sunny is below 35C
Helpful signals for this to monitor these temperatures: - VCFRONT_tempAmbientFiltered - VCRIGHT_cabinTempInterior
The intent of these various temperature parameters is to not run the seat heater when the vehicle is already warm. The intensity of the seat heater duty cycle is a function of the cabin environment, it will start off at the maximum duty cycle and slowly come down. The relative intensity is based off the chosen set temperature of the user. The golden set temperature that this feature is modeled after is 22C within the cabin.
If there are any issues with the THS Sensor, cabin temperature probe sensor or the ambient temperature sensor, the vehicle cannot utilize Auto Seat Heat mode. These sensors initialize the cabin temperature model to get an understanding of the cabin environment. The first row passenger seat will only enable the seat heater if there is a passenger detected in that seat.
Driver Profilelink
The Model 3 driver's profile is recalled from the UI. When a customer saves a driver's profile it is associated with an index. The UI then saves the orientation of the various motors in mm and degrees. There is then an app layer on VCLEFT which performs inverse kinematics that translates the mm and degrees into encoder counts on the motor.
Serviceabilitylink
Model 3 passenger seat is non-serviceable as the seat is equipped with an Occupant Classification System (OCS) that cannot be calibrated in the field (See for more information on the OCS). It is possible to calibrate the Model 3 front seat motors. This seat calibration routines runs each of the individual motors into their endstops, this calibrates the seat into knowing where the seat is throughout the duration of travel.
Model 3 driver seat is serviceable as it does not have an OCS but has a Seat Belt Reminder for an occupancy switch. Like passenger seat, the driver front seat can also be calibrated for all of the motors.
The first step in diagnosis should be to run the self test routines provided in Toolbox. These routines check for communication to every motor as well as the seat heater. If one of these tests fail it can point towards soft set connectors or a failed component.














