Exterior Lightinglink
Last updated: September 18, 2024
Overviewlink
The exterior lights on 2021+ Model S are all LED components. Individual LEDs are not serviceable. Operation of the exterior lights is controlled by the four vehicle controllers (Front, Batt, Left, Right). As with other low voltage components in 2021+ Model S, the exterior lights utilize electronic fuses incorporated into the vehicle controllers. The exterior lights respond to requests from:
- Light switch function of the touchscreen
- Light requests from DAS for automatic control of low- and high beam as well as turn signals
- Turn signal buttons
- Highbeam button
- Hazard switch
- Drive inverter (controls reverse light and can also request brake lights)
![]() |
|---|
| 1. Side repeater camera assembly (2021+ Model S update) 2. Body tail lamp 3. Lift gate tail lamp 4. Center high mounted stop light (CHMSL) 5. License plate lamp 6. License plate lamp 7. Lift gate tail lamp 8. Body tail lamp 9. Rear reflex reflector 10. Rear reflex reflector 11. Side repeater camera assembly (2021+ Model S update) 12. Headlamp assembly 13. Fascia lamp (2021+ Model S update) 14. Fascia lamp (2021+ Model S update) 15. Headlamp assembly |
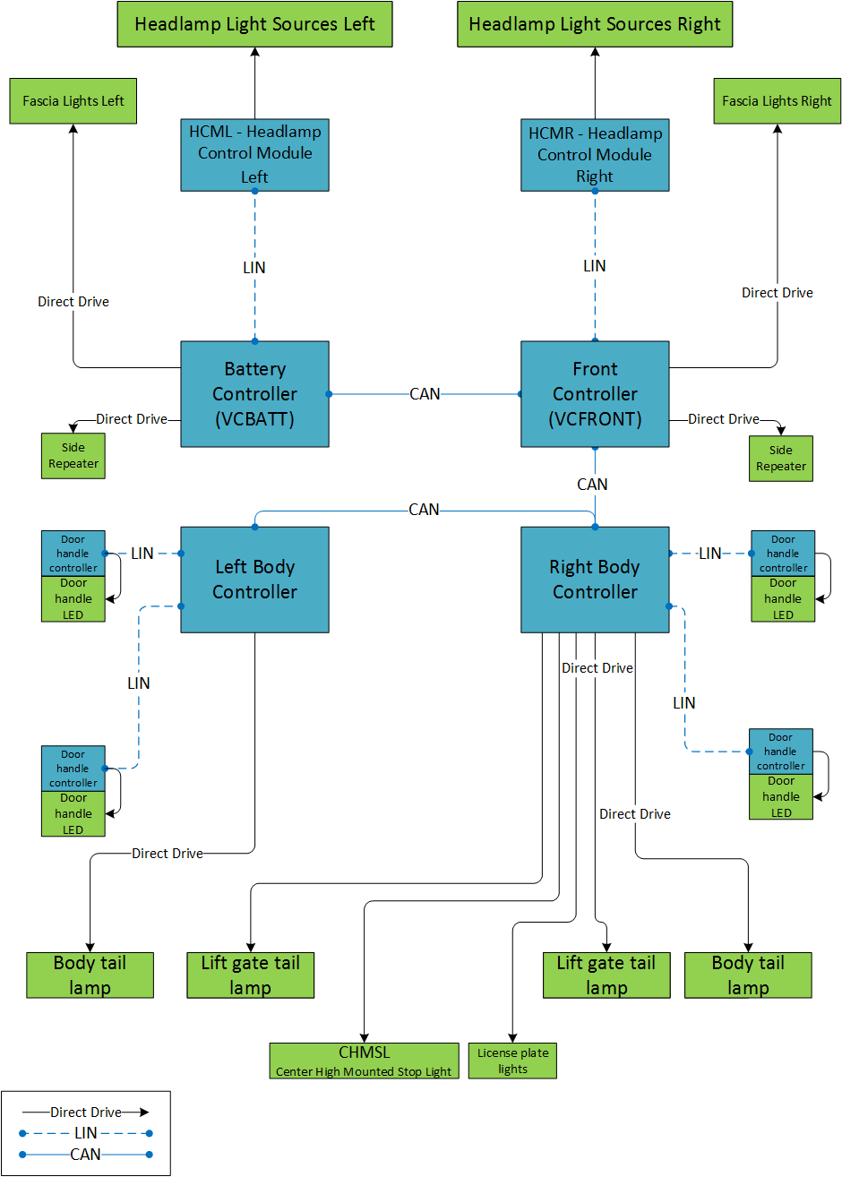
Architecture and Controllink
The exterior lighting system control is distributed between the vehicle controllers as depicted in the diagram below. The front headlamps have their own ECU and are receiving signals from the vehicle controllers over LIN bus. The rear lights consist of the body and lift gate tail, stop lights, and the license plate lights. They are managed by the left and right body controllers.
![]() |
|---|
| Exterior lights architecture |
Brake Light Controllink
The brake lights are controlled by the left and right body controller (VCLEFT / VCRIGHT) in response to direct input from the brake pedal switch and requests from other control modules, like the drive unit.
The brake lights shall be turned ON in any vehicle power state when any of the following conditions is true:
- Brake pedal press event detected
- The brake pedal switch is connected to VCLEFT and transmitted by the controller as a CAN signal to VCRIGHT (CAN signal VCLEFT_brakepressed = 1)
- The drive unit sends a signal that regenerative braking or Vehicle Hold is active
- Park brake unit sends a signal that park brake is active
- ESP sends a signal that stability control braking is active
Component Descriptionslink
Headlamp Assemblylink
2021+ Model S headlamps have an LED light source that is controlled via local interconnect network (LIN) by two body controllers, VCBATT for the left headlamp assembly and VCFRONT for the right one. There are two LIN driver modules for the internal and external LED driver module (LDM) inside the headlamp that receive these LIN commands and turn the requested light on or off.
Internal LDM:
- Turn signal
- Signature light
External LDM:
- Lowbeam/highbeam
- Curve lights
![]() |
|---|
| Front Headlamp Assembly Overview |
Service and Operation Noteslink
When the LIN connection is lost, the low beams will default to be turned ON.
The headlight beam aiming can be adjusted with an adjuster screw, refer to the Service Manual for details.
Fascia Lamplink
The front fascia light assembly must be replaced as an assembly; individual components are not serviceable.
![]() |
|---|
| Fascia lamp installed |
![]() |
|---|
| Fascia lamp |
Tail Lampslink
2021+ Model S has rear lamps on the body and liftgate. The brake lights and turn signals use the same LEDs as the tail lights, but the brightness is increased. The apparent surface of the body-side tail light is shared with brake light. The brake function uses both brake and turn light sources. The turn function uses both brake and turn light sources, and therefore, turn function overrides brake function so it can flash when turn is requested. The change in brightness is controlled by the LDM mounted inside each light. The tail light assembly must be replaced as an assembly; individual components are not serviceable.
Tail lamp CAN signals:
- VCRIGHT_taillightstatus
- VCLEFT_taillightstatus
- VCLEFT_brakelightstatus
- VCRIGHT_brakelightstatus
Side Repeaterlink
2021+ Model S side repeaters have an integrated camera for Autopilot functions.The side repeater lights are controlled by VCBATT (left) and VCFRONT (right side). The side repeater assembly must be replaced as an assembly; individual components (LED, Camera) are not serviceable.
![]() |
|---|
| Side repeater assembly |
![]() |
|---|
| Side repeater detail |
![]() |
|---|
| Side repeater connector |
Center High Mounted Stop Light (CHMSL)link
The high mounted brake light contains LEDs and is glued to the liftgate glass. The glass must be removed in order to remove the light.
![]() |
|---|
| Brake light |
License Plate Lightlink
The two license plate lights are mounted on the lower edge of the liftgate, held in place by the applique. License plate lights are controlled by VCRIGHT. Each light is an LED and serviceable only as a unit.
![]() |
|---|
| License plate lights |
Reflectorlink
Reflex reflectors are mounted in the lower portion of the rear bumper. They reflect light to make approaching drivers aware of the vehicle’s presence without the use of vehicle power.
![]() |
|---|
| Reflectors |
CAN Signalslink
List of externalized CAN signals for exterior lights:
- VCLEFT_brakelightstatus
- VCRIGHT_brakelightstatus
- VCLEFT_taillightstatus
- VCRIGHT_taillightstatus
Other externalized CAN signals used for exterior lights diagnosis:
- VCLEFT_brakepressed
- VCFRONT_vehiclepowerstate
- DI_gear










